Quiz Questions

ITI Quiz - 03-Mar-2026 02:32 PM (ITISKILL88843T)

Question 1 1 Marks
What is the reason for more barrier voltage in silicon diode than germanium diode? | ಸಿಲಿಕಾನ್ ಡಯೋಡ್‌ನಲ್ಲಿ ಜರ್ಮೇನಿಯಮ್ ಡಯೋಡ್‌ಗಿಂತ ಹೆಚ್ಚು ತಡೆಗೋಡೆ ವೋಲ್ಟೇಜ್‌ಗೆ ಕಾರಣವೇನು?
A
Lower atomic number | ಕಡಿಮೆ ಪರಮಾಣು ಸಂಖ್ಯೆ
B
Resistance is very low | ಪ್ರತಿರೋಧವು ತುಂಬಾ ಕಡಿಮೆ
C
Doping percentage is more | ಡೋಪಿಂಗ್ ಶೇಕಡಾವಾರು ಹೆಚ್ಚು
D
Valance electrons are two only | ವ್ಯಾಲೆನ್ಸ್ ಎಲೆಕ್ಟ್ರಾನ್‌ಗಳು ಎರಡು ಮಾತ್ರ
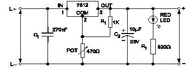
Question 2 1 Marks
What is the name of the regulator circuit as shown in the figure? | ಚಿತ್ರದಲ್ಲಿ ತೋರಿಸಿರುವಂತೆ ರೆಗ್ಯುಲೇಟರ್ ಸರ್ಕ್ಯೂಟ್‌ನ ಹೆಸರೇನು?
Question Image
A
Adjustable regulator | ಹೊಂದಾಣಿಕೆ ರೆಗ್ಯುಲೇಟರ್
B
Fixed output voltage regulator | ಸ್ಥಿರ ಔಟ್ಪುಟ್ ವೋಲ್ಟೇಜ್ ರೆಗ್ಯುಲೇಟರ್
C
Variable output voltage regulator | ವೇರಿಯಬಲ್ ಔಟ್ಪುಟ್ ವೋಲ್ಟೇಜ್ ರೆಗ್ಯುಲೇಟರ್
D
Basic positive regulator | ಮೂಲ ಧನಾತ್ಮಕ ನಿಯಂತ್ರಕ
Question 3 1 Marks
What is the effect, if SCR is latched into conduction and gate current is removed? | SCR ಎಸ್‌ಸಿಆರ್ ಅನ್ನು ವಹನಕ್ಕೆ ಜೋಡಿಸಿದರೆ ಮತ್ತು DC ಯಲ್ಲಿ ಗೇಟ್ ಪ್ರವಾಹವನ್ನು ತೆಗೆದುಹಾಕಿದರೆ ಏನು ಪರಿಣಾಮ?
A
SCR gets cut off | ಎಸ್‌ಸಿಆರ್ ಕತ್ತರಿಸಲ್ಪಡುತ್ತದೆ
B
Current through SCR OFF | ಎಸ್‌ಸಿಆರ್ ಆಫ್ ಮೂಲಕ ಪ್ರಸ್ತುತ
C
Output voltage will be reduced | Put ಟ್ಪುಟ್ ವೋಲ್ಟೇಜ್ ಕಡಿಮೆಯಾಗುತ್ತದೆ
D
Gate looses control over conduction | ಗೇಟ್ ವಹನದ ಮೇಲಿನ ನಿಯಂತ್ರಣವನ್ನು ಕಳೆದುಕೊಳ್ಳುತ್ತದೆ
Question 4 1 Marks
How does the depletion region behave? | ಸವಕಳಿ ಪ್ರದೇಶವು ಹೇಗೆ ವರ್ತಿಸುತ್ತದೆ?
A
As resistor | ಪ್ರತಿರೋಧಕದಂತೆ
B
As insulator | ಅವಾಹಕವಾಗಿ
C
As conductor | ಕಂಡಕ್ಟರ್ ಆಗಿ
D
As inductor | ಇಂಡಕ್ಟರ್ ಆಗಿ
Question 5 1 Marks
Which multi vibrator produces a repetitive pulse wave form output? | ಯಾವ ಮಲ್ಟಿ ವೈಬ್ರೇಟರ್ ಪುನರಾವರ್ತಿತ ನಾಡಿ ತರಂಗ ರೂಪ ಉತ್ಪಾದನೆಯನ್ನು ಉತ್ಪಾದಿಸುತ್ತದೆ?
A
Astable multi vibrator | ಅಸ್ಟೇಬಲ್ ಮಲ್ಟಿ ವೈಬ್ರೇಟರ್
B
Bistable multi vibrator | ಬಿಸ್ಟಬಲ್ ಮಲ್ಟಿ ವೈಬ್ರೇಟರ್
C
One shot multi vibrator | ಒಂದು ಶಾಟ್ ಮಲ್ಟಿ ವೈಬ್ರೇಟರ್
D
Monostable multi vibrator | ಮೊನೊಸ್ಟೇಬಲ್ ಮಲ್ಟಿ ವೈಬ್ರೇಟರ್
Question 6 1 Marks
Which type of biasing is required to a NPN transistor for amplification? | ವರ್ಧನೆಗಾಗಿ NPN ಟ್ರಾನ್ಸಿಸ್ಟರ್‌ಗೆ ಯಾವ ರೀತಿಯ ಬಯಾಸಿಂಗ್ ಅಗತ್ಯವಿದೆ?
A
Base ground, emitter and collector positive | ಬೇಸ್ ಗ್ರೌಂಡ್, ಹೊರಸೂಸುವ ಮತ್ತು ಸಂಗ್ರಾಹಕ ಧನಾತ್ಮಕ
B
Base negative, emitter positive and collector negative | ಮೂಲ negative ಣಾತ್ಮಕ, ಹೊರಸೂಸುವ ಧನಾತ್ಮಕ ಮತ್ತು ಸಂಗ್ರಾಹಕ .ಣಾತ್ಮಕ
C
Base positive, emitter negative and collector positive | ಮೂಲ ಧನಾತ್ಮಕ, ಹೊರಸೂಸುವ negative ಣಾತ್ಮಕ ಮತ್ತು ಸಂಗ್ರಾಹಕ ಧನಾತ್ಮಕ
D
Base positive, emitter negative and collector negative | ಮೂಲ ಧನಾತ್ಮಕ, ಹೊರಸೂಸುವ negative ಣಾತ್ಮಕ ಮತ್ತು ಸಂಗ್ರಾಹಕ .ಣಾತ್ಮಕ
Question 7 1 Marks
What is the main advantage of a class A amplifier? | ವರ್ಗ ಎ ಆಂಪ್ಲಿಫೈಯರ್ನ ಮುಖ್ಯ ಪ್ರಯೋಜನವೇನು?
A
Minimum distortion | ಕನಿಷ್ಠ ಅಸ್ಪಷ್ಟತೆ
B
Maximum current gain | ಪ್ರಸ್ತುತ ಗರಿಷ್ಠ ಲಾಭ
C
Maximum voltage gain | ಗರಿಷ್ಠ ವೋಲ್ಟೇಜ್ ಗಳಿಕೆ
D
Minimum signal to noise ratio losses | ಶಬ್ದ ಅನುಪಾತದ ನಷ್ಟಗಳಿಗೆ ಕನಿಷ್ಠ ಸಂಕೇತ
Question 8 1 Marks
Why most of the semi conductor devices are made by silicon compared to germanium? | ಜರ್ಮೇನಿಯಮ್‌ಗೆ ಹೋಲಿಸಿದರೆ ಹೆಚ್ಚಿನ ಅರೆವಾಹಕ ಸಾಧನಗಳನ್ನು ಸಿಲಿಕಾನ್‌ನಿಂದ ಏಕೆ ತಯಾರಿಸಲಾಗುತ್ತದೆ?
A
High barrier voltage | ಹೆಚ್ಚಿನ ತಡೆಗೋಡೆ ವೋಲ್ಟೇಜ್
B
High resistance range | ಹೆಚ್ಚಿನ ಪ್ರತಿರೋಧ ಶ್ರೇಣಿ
C
High thermal conductivity | ಹೆಚ್ಚಿನ ಉಷ್ಣ ವಾಹಕತೆ
D
High current carrying capacity | ಹೆಚ್ಚಿನ ಕರೆಂಟ್ ಸಾಗಿಸುವ
Question 9 1 Marks
What is the criteria to decide a material as conductor, semi conductor and insulator? | ವಸ್ತುವನ್ನು ಕಂಡಕ್ಟರ್, ಅರೆ ಕಂಡಕ್ಟರ್ ಮತ್ತು ಅವಾಹಕ ಎಂದು ನಿರ್ಧರಿಸುವ ಮಾನದಂಡವೇನು?
A
Atomic bonding structure of an atom | ಪರಮಾಣುವಿನ ಪರಮಾಣು ಬಂಧ ರಚನೆ
B
Existence of valance electrons of an atom | ಪರಮಾಣುವಿನ ವೇಲೆನ್ಸಿ ಎಲೆಕ್ಟ್ರಾನ್‌ಗಳ ಅಸ್ತಿತ್ವ
C
Atomic weight of an atom | ಪರಮಾಣುವಿನ ಪರಮಾಣು ತೂಕ
D
Atomic number of an atom | ಪರಮಾಣುವಿನ ಪರಮಾಣು ಸಂಖ್ಯೆ
Question 10 1 Marks
Which is a passive component? | ನಿಷ್ಕ್ರಿಯ ಘಟಕ ಯಾವುದು?
A
Diac | ಡಯಾಕ್
B
Diode | ಡಯೋಡ್
C
Transistor | ಟ್ರಾನ್ಸಿಸ್ಟರ್
D
Capacitor | ಕೆಪಾಸಿಟರ್
Question 11 1 Marks
Which electronic circuit generates A.C signal without input? | ಇನ್ಪುಟ್ ಇಲ್ಲದೆ AC ಸಿಗ್ನಲ್ ಅನ್ನು ಯಾವ ಎಲೆಕ್ಟ್ರಾನಿಕ್ ಸರ್ಕ್ಯೂಟ್ ಉತ್ಪಾದಿಸುತ್ತದೆ?
A
Filter circuit | ಫಿಲ್ಟರ್ ಸರ್ಕ್ಯೂಟ್
B
Rectifier circuit | ರೆಕ್ಟಿಫೈಯರ್ ಸರ್ಕ್ಯೂಟ್
C
Amplifier circuit | ಆಂಪ್ಲಿಫಯರ್ ಸರ್ಕ್ಯೂಟ್
D
Oscillator circuit | ಆಸಿಲೇಟರ್ ಸರ್ಕ್ಯೂಟ್
Question 12 1 Marks
What is the name of the device symbol as shown in the figure? | ಚಿತ್ರದಲ್ಲಿ ತೋರಿಸಿರುವಂತೆ ಸಾಧನದ ಚಿಹ್ನೆಯ ಹೆಸರೇನು?
Question Image
A
SCR
B
IGBT
C
DIAC
D
TRIAC
Question 13 1 Marks
Which diode is used to regulate the voltage in the power supply unit? | ವಿದ್ಯುತ್ ಸರಬರಾಜು ಘಟಕದಲ್ಲಿನ ವೋಲ್ಟೇಜ್ ಅನ್ನು ನಿಯಂತ್ರಿಸಲು ಯಾವ ಡಯೋಡ್ ಅನ್ನು ಬಳಸಲಾಗುತ್ತದೆ?
A
Crystal diode | ಕ್ರಿಸ್ಟಲ್ ಡಯೋಡ್
B
Zener diode | ಝೀನರ್ ಡಯೋಡ್
C
Tunnel diode | ಟನ್ನಲ್ ಡಯೋಡ್
D
Light emitting diode | ಲೈಟ್ ಎಮಿಟಿಂಗ್ ಡಯೋಡ್
Question 14 1 Marks
Which is the main application of SCR? | ಎಸ್‌ಸಿಆರ್‌ನ ಮುಖ್ಯ ಅಪ್ಲಿಕೇಶನ್ ಯಾವುದು?
A
Amplifier | ಆಂಪ್ಲಿಫಯರ್
B
Oscillators | ಆಂದೋಲಕಗಳು
C
Multi vibrators | ಬಹು ವೈಬ್ರೇಟರ್‌ಗಳು
D
Speed control of motors | ಮೋಟಾರ್‌ಗಳ ವೇಗ ನಿಯಂತ್ರಣ
Question 15 1 Marks
Which amplifier produce a given gain with the minimum of distortion? | ಯಾವ ಆಂಪ್ಲಿಫೈಯರ್ ಕನಿಷ್ಠ ಅಸ್ಪಷ್ಟತೆಯೊಂದಿಗೆ ನಿರ್ದಿಷ್ಟ ಲಾಭವನ್ನು ಉಂಟುಮಾಡುತ್ತದೆ?
A
Small signal amplifier | ಸಣ್ಣ ಸಿಗ್ನಲ್ ಆಂಪ್ಲಿಫಯರ್
B
Common base amplifier | ಸಾಮಾನ್ಯ ಬೇಸ್ ಆಂಪ್ಲಿಫಯರ್
C
R - C coupled amplifier | ಆರ್ - ಸಿ ಕಪಲ್ಡ್ ಆಂಪ್ಲಿಫಯರ್
D
Voltage amplifier | ವೋಲ್ಟೇಜ್ ಆಂಪ್ಲಿಫಯರ್
Question 16 1 Marks
Which device has very high input impedance, low noise output, good linearity and low inter electrode capacity? | ಯಾವ ಸಾಧನವು ಹೆಚ್ಚಿನ ಇನ್ಪುಟ್ ಪ್ರತಿರೋಧ, ಕಡಿಮೆ ಶಬ್ದ ಉತ್ಪಾದನೆ, ಉತ್ತಮ ರೇಖೀಯತೆ ಮತ್ತು ಕಡಿಮೆ ಅಂತರ ವಿದ್ಯುದ್ವಾರದ ಸಾಮರ್ಥ್ಯವನ್ನು ಹೊಂದಿದೆ?
A
NPN transistor | ಎನ್ಪಿಎನ್ ಟ್ರಾನ್ಸಿಸ್ಟರ್
B
PNP transistor | ಪಿಎನ್‌ಪಿ ಟ್ರಾನ್ಸಿಸ್ಟರ್
C
Field effect transistor | ಕ್ಷೇತ್ರ ಪರಿಣಾಮ ಟ್ರಾನ್ಸಿಸ್ಟರ್
D
Uni junction transistor | ಯುನಿ ಜಂಕ್ಷನ್ ಟ್ರಾನ್ಸಿಸ್ಟರ್
Question 17 1 Marks
What is the full form of PCB? | PCB ಯ ಪೂರ್ಣ ರೂಪ ಯಾವುದು?
A
Prevent Circuit Breaker
B
Printed Circuit Board
C
Power Circuit Breaker
D
Panel Control Board
Question 18 1 Marks
What is the main function of Uni Junction Transistor (UJT)? | ಯುನಿ ಜಂಕ್ಷನ್ ಟ್ರಾನ್ಸಿಸ್ಟರ್ (UJT) ಯ ಮುಖ್ಯ ಕಾರ್ಯ ಯಾವುದು?
A
Relaxation oscillator | ವಿಶ್ರಾಂತಿ ಆಂದೋಲಕ
B
Broadcast transmitter | ಪ್ರಸಾರ ಟ್ರಾನ್ಸ್ಮಿಟರ್
C
Loud speaker amplifier | ಲೌಡ್ ಸ್ಪೀಕರ್ ಆಂಪ್ಲಿಫಯರ್
D
Microphone input device | ಮೈಕ್ರೊಫೋನ್ ಇನ್ಪುಟ್ ಸಾಧನ
Question 19 1 Marks
What is the output DC voltage in half wave rectifier, if the input AC voltage is 24 volt? | ಇನ್ಪುಟ್ AC ವೋಲ್ಟೇಜ್ 24 ವೋಲ್ಟ್ ಆಗಿದ್ದರೆ, ಅರ್ಧ ತರಂಗ ರಿಕ್ಟಿಫೈಯರ್ನಲ್ಲಿ DC ಟ್ಪುಟ್ ವೋಲ್ಟೇಜ್ ಏನು?
A
24 Volt
B
12 Volt
C
9.6 Volt
D
10.8 Volt
Question 20 1 Marks
Which instrument provides a visual representation of measured or tested quantities? | ಅಳತೆ ಮಾಡಿದ ಅಥವಾ ಪರೀಕ್ಷಿಸಿದ ಪ್ರಮಾಣಗಳ ದೃಶ್ಯ ಪ್ರಾತಿನಿಧ್ಯವನ್ನು ಯಾವ ಸಾಧನ ಒದಗಿಸುತ್ತದೆ?
A
Voltage stabilizer | ವೋಲ್ಟೇಜ್ ಸ್ಟೆಬಿಲೈಜರ್
B
Function generator | ಫಂಕ್ಷನ್ ಜನರೇಟರ್
C
Cathode ray oscilloscope | ಕ್ಯಾಥೋಡ್ ರೇ ಆಸಿಲ್ಲೋಸ್ಕೋಪ್
D
Radio frequency generator | ರೇಡಿಯೋ ಫ್ರೀಕ್ವೆನ್ಸಿ ಜನರೇಟರ್
Question 21 1 Marks
What is the type of amplifier circuit as shown in the diagram? | ರೇಖಾಚಿತ್ರದಲ್ಲಿ ತೋರಿಸಿರುವಂತೆ ಆಂಪ್ಲಿಫೈಯರ್ ಸರ್ಕ್ಯೂಟ್ನ ಪ್ರಕಾರ ಯಾವುದು?
Question Image
A
Common base amplifier | ಸಾಮಾನ್ಯ ಬೇಸ್ ಆಂಪ್ಲಿಫಯರ್
B
Common emitter amplifier | ಸಾಮಾನ್ಯ ಹೊರಸೂಸುವ ವರ್ಧಕ
C
Class B push pull amplifier | ವರ್ಗ ಬಿ ಪುಶ್ ಪುಲ್ ಆಂಪ್ಲಿಫಯರ್
D
Common collector amplifier | ಸಾಮಾನ್ಯ ಸಂಗ್ರಾಹಕ ವರ್ಧಕ
Question 22 1 Marks
Why a feedback network is used in the oscillator as shown in the circuit? | ಸರ್ಕ್ಯೂಟ್‌ನಲ್ಲಿ ತೋರಿಸಿರುವಂತೆ ಆಂದೋಲಕದಲ್ಲಿ ಪ್ರತಿಕ್ರಿಯೆ ನೆಟ್‌ವರ್ಕ್ ಅನ್ನು ಏಕೆ ಬಳಸಲಾಗುತ್ತದೆ?
Question Image
A
To cancel noise distortion | ಶಬ್ದ ಅಸ್ಪಷ್ಟತೆಯನ್ನು ರದ್ದುಗೊಳಿಸಲು
B
To phase shift the signal by 60° | ಹಂತವನ್ನು ಸಿಗ್ನಲ್ ಅನ್ನು 60 by ರಿಂದ ಬದಲಾಯಿಸಲು
C
To phase shift the signal by 180° | ಹಂತವನ್ನು ಸಿಗ್ನಲ್ ಅನ್ನು 180 by ಗೆ ಬದಲಾಯಿಸಲು
D
To cancel second harmonic distortion | ಎರಡನೇ ಹಾರ್ಮೋನಿಕ್ ಅಸ್ಪಷ್ಟತೆಯನ್ನು ರದ್ದುಗೊಳಿಸಲು
Question 23 1 Marks
Which is the demerit of IGBT? | IGBT ಯ ಡೀಮೆರಿಟ್ ಯಾವುದು?
A
Static charge problem | ಸ್ಥಿರ ಚಾರ್ಜ್ ಸಮಸ್ಯೆ
B
On-state losses are reduce | ರಾಜ್ಯದಲ್ಲಿನ ನಷ್ಟ ಕಡಿಮೆಯಾಗಿದೆ
C
Flat temperature co-efficient | ಫ್ಲಾಟ್ ಟೆಂಪರೇಚರ್ ಸಹ-ಪರಿಣಾಮಕಾರಿ
D
High switching frequency | ಹೆಚ್ಚಿನ ಸ್ವಿಚಿಂಗ್ ಆವರ್ತನ
Question 24 1 Marks
What is the full form of NTC resistors? | NTC ರೆಸಿಸ್ಟರ್‌ಗಳ ಪೂರ್ಣ ರೂಪ ಯಾವುದು?
A
Natural Temperature Co-efficient Resistor
B
Neutral Temperature Co-efficient Resistor
C
Negative Temperature Co-efficient Resistor
D
Non Temperature Co-efficient Resistor
Question 25 1 Marks
What is the reason for widened barrier in a reverse biased diode? | ರಿವರ್ಸ್ ಬಯಾಸ್ಡ್ ಡಯೋಡ್‌ನಲ್ಲಿ ಅಗಲವಾದ ತಡೆಗೋಡೆಗೆ ಕಾರಣವೇನು?
A
Minority carriers in two materials are neutralised | ಎರಡು ವಸ್ತುಗಳಲ್ಲಿ ಅಲ್ಪಸಂಖ್ಯಾತ ವಾಹಕಗಳನ್ನು ತಟಸ್ಥಗೊಳಿಸಲಾಗುತ್ತದೆ
B
Electron in N material is drifted to negative terminal | N ವಸ್ತುವಿನಲ್ಲಿರುವ ಎಲೆಕ್ಟ್ರಾನ್ ಋಣಾತ್ಮಕ ಟರ್ಮಿನಲ್‌ಗೆ ಚಲಿಸುತ್ತದೆ
C
Holes in P material attracted to positive terminal | P ವಸ್ತುವಿನ ರಂಧ್ರಗಳು ಧನಾತ್ಮಕ ಟರ್ಮಿನಲ್‌ಗೆ ಆಕರ್ಷಿತವಾಗುತ್ತವೆ
D
Electrons and holes are attracted towards supply terminals | ಎಲೆಕ್ಟ್ರಾನ್‌ಗಳು ಮತ್ತು ರಂಧ್ರಗಳನ್ನು ಪೂರೈಕೆ ಟರ್ಮಿನಲ್‌ಗಳತ್ತ ಆಕರ್ಷಿಸಲಾಗುತ್ತದೆ
Question 26 1 Marks
What is the total turn-on time (ton) while transistor makes a transition from V₂ to V₁? | ಟ್ರಾನ್ಸಿಸ್ಟರ್ V2 ರಿಂದ V1 ಗೆ ಪರಿವರ್ತನೆ ಮಾಡುವಾಗ ಒಟ್ಟು ಆನ್-ಆನ್ ಸಮಯ (ton) ಎಷ್ಟು?
Question Image
A
ton= tr - ts
B
ton= tr - td
C
ton= td + tr
D
ton= tr+ td+ ts
Question 27 1 Marks
Which letter indicates the compound material cadmium sulphide? | ಕ್ಯಾಡ್ಮಿಯಮ್ ಸಲ್ಫೈಡ್ ಎಂಬ ಸಂಯುಕ್ತ ವಸ್ತುವನ್ನು ಯಾವ ಅಕ್ಷರ ಸೂಚಿಸುತ್ತದೆ?
A
‘A’
B
‘B’
C
‘C’
D
‘R’
Question 28 1 Marks
Which doping material is used to make P-type semi conductor? | ಪಿ-ಟೈಪ್ ಸೆಮಿ ಕಂಡಕ್ಟರ್ ಮಾಡಲು ಯಾವ ಡೋಪಿಂಗ್ ವಸ್ತುಗಳನ್ನು ಬಳಸಲಾಗುತ್ತದೆ?
A
Boron | ಬೋರಾನ್
B
Arsenic | ಆರ್ಸೆನಿಕ್
C
Antimony | ಆಂಟಿಮನಿ
D
Phosphorous | ರಂಜಕ
Question 29 1 Marks
What is the name of the symbol as shown in the figure? | ಚಿತ್ರದಲ್ಲಿ ತೋರಿಸಿರುವಂತೆ ಚಿಹ್ನೆಯ ಹೆಸರೇನು?
Question Image
A
Photo conductive diode | ಫೋಟೋ ವಾಹಕ ಡಯೋಡ್
B
Light emitting diode | ಬೆಳಕು ಹೊರಸೂಸುವ ಡಯೋಡ್
C
Zener diode | ಝೀನರ್ ಡಯೋಡ್
D
Diode | ಡಯೋಡ್
Question 30 1 Marks
What is the main application of a Field Effect Transistor (FET)? | ಫೀಲ್ಡ್ ಎಫೆಕ್ಟ್ ಟ್ರಾನ್ಸಿಸ್ಟರ್ (FET) ಯ ಮುಖ್ಯ ಅಪ್ಲಿಕೇಶನ್ ಯಾವುದು?
A
Voltage control device | ವೋಲ್ಟೇಜ್ ನಿಯಂತ್ರಣ ಸಾಧನ
B
Current control device | ಪ್ರಸ್ತುತ ನಿಯಂತ್ರಣ ಸಾಧನ
C
Positive feedback device | ಸಕಾರಾತ್ಮಕ ಪ್ರತಿಕ್ರಿಯೆ ಸಾಧನ
D
Low input impedance device | ಕಡಿಮೆ ಇನ್ಪುಟ್ ಪ್ರತಿರೋಧ ಸಾಧನ
Question 31 1 Marks
What is the peak voltage of 220V rms AC voltage? | 220V rms AC ವೋಲ್ಟೇಜ್‌ನ ಗರಿಷ್ಠ ವೋಲ್ಟೇಜ್ ಎಷ್ಟು?
A
310.02 V
B
311.12 V
C
312.25 V
D
315.20 V
Question 32 1 Marks
What is the name of the symbol as shown in the figure? | ಚಿತ್ರದಲ್ಲಿ ತೋರಿಸಿರುವಂತೆ ಚಿಹ್ನೆಯ ಹೆಸರೇನು?
Question Image
A
Two input OR gate
B
Two input AND gate
C
Two input NOR gate
D
Two input NAND gate
Question 33 1 Marks
What is the use of the voltage dependent resistor? | ವೋಲ್ಟೇಜ್ ಅವಲಂಬಿತ ರೆಸಿಸ್ಟರ್‌ನ ಬಳಕೆ ಏನು?
A
For the temperature compensation | ತಾಪಮಾನ ಪರಿಹಾರಕ್ಕಾಗಿ
B
For the resistance measurement | ಪ್ರತಿರೋಧ ಮಾಪನಕ್ಕಾಗಿ
C
For the impendance measurement | ಪ್ರತಿರೋಧ ಮಾಪನಕ್ಕಾಗಿ
D
For the over voltage protection | ಓವರ್ ವೋಲ್ಟೇಜ್ ರಕ್ಷಣೆಗಾಗಿ
Question 34 1 Marks
What is the characteristic property of base material in a transistor? | ಟ್ರಾನ್ಸಿಸ್ಟರ್‌ನಲ್ಲಿ ಮೂಲ ವಸ್ತುಗಳ ವಿಶಿಷ್ಟ ಆಸ್ತಿ ಯಾವುದು?
A
Lightly doped and very thin | ಲಘುವಾಗಿ ಡೋಪ್ಡ್ ಮತ್ತು ತುಂಬಾ ತೆಳುವಾದ
B
Heavily doped and very thin | ಹೆಚ್ಚು ಡೋಪ್ಡ್ ಮತ್ತು ತುಂಬಾ ತೆಳುವಾದ
C
Lightly doped and very larger | ಲಘುವಾಗಿ ಡೋಪ್ಡ್ ಮತ್ತು ತುಂಬಾ ದೊಡ್ಡದಾಗಿದೆ
D
Heavily doped and very larger | ಹೆಚ್ಚು ಡೋಪ್ಡ್ ಮತ್ತು ತುಂಬಾ ದೊಡ್ಡದಾಗಿದೆ
Question 35 1 Marks
How many characters are in hexadecimal number system? | ಹೆಕ್ಸಾಡೆಸಿಮಲ್ ಸಂಖ್ಯೆ ವ್ಯವಸ್ಥೆಯಲ್ಲಿ ಎಷ್ಟು ಅಕ್ಷರಗಳಿವೆ?
A
6
B
8
C
12
D
16
Question 36 1 Marks
Which resistor is used to measure light intensity? | ಬೆಳಕಿನ ತೀವ್ರತೆಯನ್ನು ಅಳೆಯಲು ಯಾವ ಪ್ರತಿರೋಧಕವನ್ನು ಬಳಸಲಾಗುತ್ತದೆ?
A
VDR
B
NTC
C
PTC
D
LDR
Question 37 1 Marks
What is the minimum and maximum value of resistor with four colour bands of red, violet, orange and gold respectively? | ಕ್ರಮವಾಗಿ ಕೆಂಪು, ನೇರಳೆ, ಕಿತ್ತಳೆ ಮತ್ತು ಚಿನ್ನದ ನಾಲ್ಕು ಬಣ್ಣದ ಬ್ಯಾಂಡ್‌ಗಳನ್ನು ಹೊಂದಿರುವ ರೆಸಿಸ್ಟರ್‌ನ ಕನಿಷ್ಠ ಮತ್ತು ಗರಿಷ್ಠ ಮೌಲ್ಯ ಎಷ್ಟು?
A
23750Ω - 26250Ω
B
24700Ω - 27300Ω
C
25650Ω - 28350Ω
D
22400Ω - 33600Ω
Question 38 1 Marks
What is the frequency of the displayed signal on the CRO screen covered by 5 division with a time base setting of 0.2 micro seconds? | 0.2 ಮೈಕ್ರೋ ಸೆಕೆಂಡ್‌ಗಳ ಸಮಯದ ಬೇಸ್ ಸೆಟ್ಟಿಂಗ್‌ನೊಂದಿಗೆ 5 ವಿಭಾಗದಿಂದ ಆವರಿಸಲ್ಪಟ್ಟ CRO ಸ್ಕ್ರೀನ್ ಮೇಲೆ ಪ್ರದರ್ಶಿಸಲಾದ ಸಿಗ್ನಲ್‌ನ ಆವರ್ತನೆ ಎಷ್ಟು?
A
1.0 KHz
B
10.0 KHz
C
100.0 KHz
D
1000.0 KHz
Question 39 1 Marks
What is the effect of pinch-off voltage in JFET? | JFET ಜೆಎಫ್‌ಇಟಿಯಲ್ಲಿ ಪಿಂಚ್-ಆಫ್ ವೋಲ್ಟೇಜ್‌ನ ಪರಿಣಾಮ ಏನು?
A
No depletion region exists | ಯಾವುದೇ ಸವಕಳಿ ಪ್ರದೇಶ ಅಸ್ತಿತ್ವದಲ್ಲಿಲ್ಲ
B
Drain current becomes zero | ಡ್ರೈನ್ ಕರೆಂಟ್ ಶೂನ್ಯವಾಗುತ್ತದೆ
C
Reverse bias voltage becomes zero | ರಿವರ್ಸ್ ಬಯಾಸ್ ವೋಲ್ಟೇಜ್ ಶೂನ್ಯವಾಗುತ್ತದೆ
D
Width of channel is maximum | ಚಾನಲ್ ಅಗಲವು ಗರಿಷ್ಠವಾಗಿದೆ
Question 40 1 Marks
Which is a active component? | ಸಕ್ರಿಯ ಘಟಕ ಯಾವುದು?
A
Inductor | ಇಂಡಕ್ಟರ್
B
Resistor | ರೆಸಿಸ್ಟರ್
C
Capacitor | ಕೆಪಾಸಿಟರ್
D
Transistor | ಟ್ರಾನ್ಸಿಸ್ಟರ್
Question 41 1 Marks
What is the use of time-base control switch or knob in the CRO? | CRO ಸಿಆರ್ಒನಲ್ಲಿ ಸಮಯ-ಮೂಲ ನಿಯಂತ್ರಣ ಸ್ವಿಚ್ ಅಥವಾ ಗುಬ್ಬಿ ಬಳಕೆ ಏನು?
A
Select sweep speed | ಸ್ವೀಪ್ ವೇಗವನ್ನು ಆಯ್ಕೆಮಾಡಿ
B
Select input voltage range | ಇನ್ಪುಟ್ ವೋಲ್ಟೇಜ್ ಶ್ರೇಣಿಯನ್ನು ಆಯ್ಕೆಮಾಡಿ
C
Select input signal voltage | ಇನ್ಪುಟ್ ಸಿಗ್ನಲ್ ವೋಲ್ಟೇಜ್ ಆಯ್ಕೆಮಾಡಿ
D
Select intensity of the beam | ಕಿರಣದ ತೀವ್ರತೆಯನ್ನು ಆಯ್ಕೆಮಾಡಿ
Question 42 1 Marks
Which electronic circuit produces signal waves or pulses without an input? | ಇನ್ಪುಟ್ ಇಲ್ಲದೆ ಸಿಗ್ನಲ್ ತರಂಗಗಳು ಅಥವಾ ದ್ವಿದಳ ಧಾನ್ಯಗಳನ್ನು ಉತ್ಪಾದಿಸುವ ಎಲೆಕ್ಟ್ರಾನಿಕ್ ಸರ್ಕ್ಯೂಟ್ ಯಾವುದು?
A
Detector | ಡಿಟೆಕ್ಟರ್
B
Amplifier | ಆಂಪ್ಲಿಫಯರ್
C
Oscillator | ಆಂದೋಲಕ
D
Modulator | ಮಾಡ್ಯುಲೇಟರ್
Question 43 1 Marks
Which device is made up of using the point contact, grown, diffusion and alloy junctions methods? | ಪಾಯಿಂಟ್ ಕಾಂಟ್ಯಾಕ್ಟ್, ಗ್ರೋನ್, ಡಿಫ್ಯೂಷನ್ ಮತ್ತು ಅಲಾಯ್ ಜಂಕ್ಷನ್ ವಿಧಾನವನ್ನು ಬಳಸಿಕೊಂಡು ಯಾವ ಸಾಧನವನ್ನು ತಯಾರಿಸಲಾಗುತ್ತದೆ?
A
Inductor | ಇಂಡಕ್ಟರ್
B
Resistor | ಪ್ರತಿರೋಧಕ
C
Capacitor | ಕೆಪಾಸಿಟರ್
D
Transistor | ಟ್ರಾನ್ಸಿಸ್ಟರ್
Question 44 1 Marks
What is the power gain of CE amplifier with a voltage gain of 66 and β (Beta) of the transistor is 100? | ಟ್ರಾನ್ಸಿಸ್ಟರ್‌ನ 66 ಮತ್ತು β (Beta) ವೋಲ್ಟೇಜ್ ಗಳಿಕೆಯೊಂದಿಗೆ ಸಿಇ ಆಂಪ್ಲಿಫೈಯರ್ನ ವಿದ್ಯುತ್ ಲಾಭ ಎಷ್ಟು?
A
1.5
B
166
C
0.66
D
6600
Question 45 1 Marks
What is the minimum voltage required in the base emitter junction to conduct a silicon transistor? | ಸಿಲಿಕಾನ್ ಟ್ರಾನ್ಸಿಸ್ಟರ್ ನಡೆಸಲು ಬೇಸ್ ಎಮಿಟರ್ ಜಂಕ್ಷನ್‌ನಲ್ಲಿ ಅಗತ್ಯವಿರುವ ಕನಿಷ್ಠ ವೋಲ್ಟೇಜ್ ಎಷ್ಟು?
A
0.2 V – 0.3 V
B
0.4 V – 0.5 V
C
0.6 V – 0.7 V
D
0.8 V – 0.9 V
Question 46 1 Marks
What is the name of the amplifier as shown in the circuit? | ಸರ್ಕ್ಯೂಟ್‌ನಲ್ಲಿ ತೋರಿಸಿರುವಂತೆ ಆಂಪ್ಲಿಫೈಯರ್‌ನ ಹೆಸರೇನು?
Question Image
A
Current amplifier | ಕರೆಂಟ್ ಆಂಪ್ಲಿಫಯರ್
B
Voltage amplifier | ವೋಲ್ಟೇಜ್ ಆಂಪ್ಲಿಫಯರ್
C
Power amplifier | ಪವರ್ ಆಂಪ್ಲಿಫಯರ್
D
Small signal amplifier | ಸಣ್ಣ ಸಿಗ್ನಲ್ ಆಂಪ್ಲಿಫಯರ್
Question 47 1 Marks
What is the name of the resistor as shown in the figure? | ಚಿತ್ರದಲ್ಲಿ ತೋರಿಸಿರುವಂತೆ ರೆಸಿಸ್ಟರ್‌ನ ಹೆಸರೇನು?
Question Image
A
Wire wound fixed resistor | ವೈರ್ ವೂಂಡ್ ಸ್ಥಿರ ಪ್ರತಿರೋಧಕ
B
Carbon resistor | ಕಾರ್ಬನ್ ರೆಸಿಸ್ಟರ್
C
Trimmer resistor | ಟ್ರಿಮ್ಮರ್ ರೆಸಿಸ್ಟರ್
D
Wire wound variable resistor | ವೈರ್ ವೂಂಡ್ ವೇರಿಯಬಲ್ ರೆಸಿಸ್ಟರ್
Question 48 1 Marks
Which resistor determines the voltage gain in a common emitter amplifier as shown in the circuit? | ಸರ್ಕ್ಯೂಟ್‌ನಲ್ಲಿ ತೋರಿಸಿರುವಂತೆ ಸಾಮಾನ್ಯ ಹೊರಸೂಸುವ ಆಂಪ್ಲಿಫೈಯರ್‌ನಲ್ಲಿ ವೋಲ್ಟೇಜ್ ಗಳಿಕೆಯನ್ನು ಯಾವ ಪ್ರತಿರೋಧಕ ನಿರ್ಧರಿಸುತ್ತದೆ?
Question Image
A
R₁
B
R₂
C
RL
D
Re
Question 49 1 Marks
Which quantity can be measured by CRO? | ಸಿಆರ್ಒನಿಂದ ಯಾವ ಪ್ರಮಾಣವನ್ನು ಅಳೆಯಬಹುದು?
A
Frequency | ಆವರ್ತನ
B
Inductance | ಇಂಡಕ್ಟನ್ಸ್
C
Resistance | ಪ್ರತಿರೋಧ
D
Power factor | ವಿದ್ಯುತ್ ಅಂಶ
Question 50 1 Marks
What is the output voltage if the centre tap of the transformer is open circuited in a full wave rectifier circuit? | ಟ್ರಾನ್ಸ್ಫಾರ್ಮರ್ನ ಸೆಂಟರ್ ಟ್ಯಾಪ್ ಫುಲ್ ವೇವ್ ರಿಕ್ಟಿಫೈಯರ್ ಸರ್ಕ್ಯೂಟ್ನಲ್ಲಿ ತೆರೆದ ಸರ್ಕ್ಯೂಟ್ ಆಗಿದ್ದರೆ ಔಟ್ಪುಟ್ ವೋಲ್ಟೇಜ್ ಏನು?
A
Zero voltage | ಶೂನ್ಯ ವೋಲ್ಟೇಜ್
B
Full rated output | ಪೂರ್ಣ ದರದ ಔಟ್‌ಪುಟ್
C
Half of the rated output | ರೇಟ್ ಮಾಡಿದ ಔಟ್‌ಪುಟ್‌ನ ಅರ್ಧದಷ್ಟು
D
One fourth of rated output | ರೇಟ್ ಮಾಡಿದ ಔಟ್‌ಪುಟ್‌ ನಾಲ್ಕನೇ ಒಂದು ಭಾಗ