QuizApp
Home
Teacher
Login
Register
Guest Mode
Student
Login
Register
Guest Mode
Dashboard
Study MCQ
Electrician
FY->Module-3 : Basic Electrical Practice
Set 2
Set 2
Practice Mode
Share
Prev
Next
Set Completed!
0
/
5
0%
Next Set
Q14296
Permalink
Report
What is the name of the resistor as shown in the figure? | ಚಿತ್ರದಲ್ಲಿ ತೋರಿಸಿರುವಂತೆ ರೆಸಿಸ್ಟರ್ನ ಹೆಸರೇನು?
A
Metal film resistor | ಮೆಟಲ್ ಫಿಲ್ಮ್ ರೆಸಿಸ್ಟರ್
B
Wire wound resistor | ವೈರ್ ಗಾಯದ ಪ್ರತಿರೋಧಕ
C
Carbon – film resistor | ಕಾರ್ಬನ್ - ಫಿಲ್ಮ್ ರೆಸಿಸ್ಟರ್
D
Carbon composition resistor | ಕಾರ್ಬನ್ ಸಂಯೋಜನೆ ಪ್ರತಿರೋಧಕ
Q14297
Permalink
Report
Calculate the hot resistance of 200W / 250V rated lamp. | 200W / 250V ರೇಟೆಡ್ ದೀಪದ ಬಿಸಿ ಪ್ರತಿರೋಧವನ್ನು ಲೆಕ್ಕಹಾಕಿ.
A
31.25Ω
B
62.5Ω
C
312.5Ω
D
625Ω
Q14298
Permalink
Report
Calculate the value of resistance by colour coding method. | ಬಣ್ಣದ ಕೋಡಿಂಗ್ ವಿಧಾನದಿಂದ ಪ್ರತಿರೋಧದ ಮೌಲ್ಯವನ್ನು ಲೆಕ್ಕಾಚಾರ ಮಾಡಿ.
A
22 x 10³ ± 10%
B
23 x 10⁴ ± 10%
C
25 x 10³ ± 5%
D
36 x 10⁴ ± 5%
Q14299
Permalink
Report
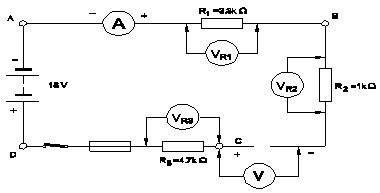
What is the reading of the voltmeter ‘V’? | ವೋಲ್ಟ್ಮೀಟರ್ ʹVʹ ಅನ್ನು ಓದುವುದು ಏನು?
A
0 V
B
6 V
C
9 V
D
18 V
Q14300
Permalink
Report
When the no current will flow through the galvanometer in the wheat stone bridge? | ವೀಟ್ಸ್ಟೋನ್ ಬ್ರಿಡ್ಜ್ ಯಲ್ಲಿ ಗ್ಯಾಲ್ವನೋಮೀಟರ್ ಮೂಲಕ ಯಾವುದೇ ಕರೆಂಟ್ ಯಾವಾಗ ಹರಿಯುವುದಿಲ್ಲ?
A
In balanced condition | ಸಮತೋಲಿತ ಸ್ಥಿತಿಯಲ್ಲಿ
B
In unbalanced condition | ಅಸಮತೋಲಿತ ಸ್ಥಿತಿಯಲ್ಲಿ
C
In short- circuited condition | ಶಾರ್ಟ್ ಸರ್ಕ್ಯೂಟ್ ಸ್ಥಿತಿಯಲ್ಲಿ
D
In open- circuited condition | ಓಪನ್-ಸರ್ಕ್ಯೂಟ್ ಸ್ಥಿತಿಯಲ್ಲಿ
‹
1
2
3
4
5
6
›
Report Question Issue
Your Name (Optional)
Your Email (Optional)
What do you think is the correct answer?
*
-- Select the correct answer --
A
B
C
D
Select which option you believe is the correct answer.
Feedback
*
Verify you're human
*
Loading...